Research Experience

What I’ve explored so far


Altered Hypothalamic Neural Activity and Metabolic Shifts during Cancer Cachexia

(Jun. 2024 - Apr. 2025)

I took my first step into neuroscience through research on cancer cachexia—which I had witnessed in my grandfather during his battle with pancreatic cancer—a wasting syndrome marked by anorexia, muscle loss, and metabolic decline. I built a Lewis Lung Carcinoma (LLC)-induced mouse model and analyzed lipid metabolism across the hypothalamus (appetite/energy control), serum (energy carriers), and skeletal muscle (a catabolic target), thereby characterizing systemic metabolic alterations from multiple perspectives.

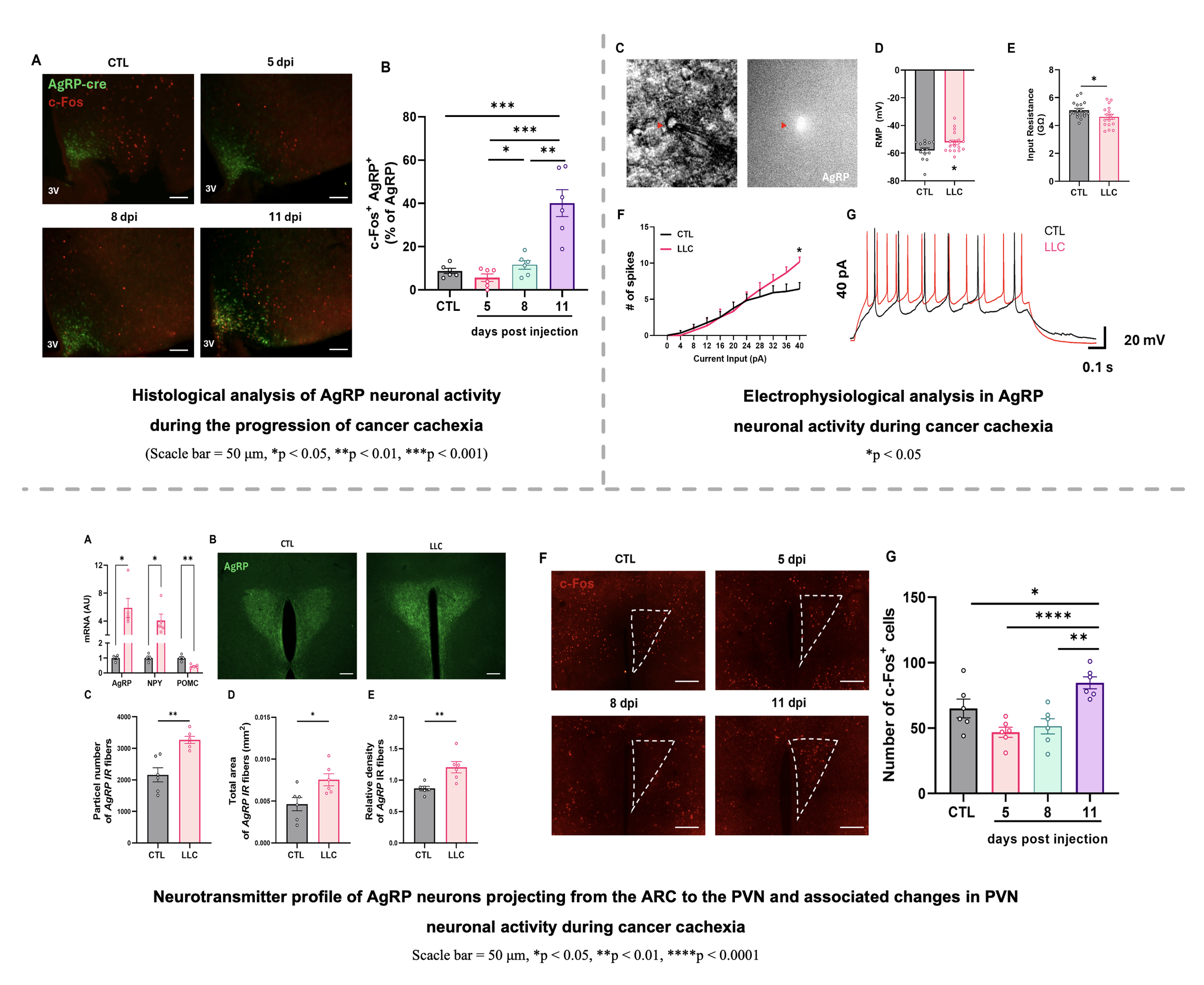
What really interested me was that, as the cancer progressed to the refractory stage, agouti-related peptide (AgRP) neurons—which normally promote hunger—became activated. This was shown by IHC staining and electrophysiology. Despite this activation, however, appetite did not recover. I assumed that something might have gone wrong in the downstream feeding circuit.

In my post-undergraduate research, I functionally examined the neurotransmitter profile of AgRP neurons projecting from the arcuate nucleus (ARC) to the paraventricular nucleus (PVN) and associated changes in PVN neuronal activity during cancer cachexia through analyses of mRNA expression, AgRP projection fiber changes, and the density of c-fos–positive PVN neurons. In the canonical feeding circuit, AgRP neurons inhibit PVN neurons to promote feeding. Despite strong AgRP signaling, however, PVN neurons were not inhibited; rather those mediating satiety were activated. Based on these findings, I reasoned that peripheral inflammatory signals from cancer might have altered the state of glial cells such as microglia, which play key neuroimmune roles in the central nervous system, thereby disrupting the functional roles of multiple neurons and ultimately impairing the appetite-regulating pathway.

This work led to a co-authored article, “Integrative metabolic profiling of hypothalamus and skeletal muscle in a mouse model of cancer cachexia” (Biochemical and Biophysical Research Communications, 2025). More importantly, it taught me to view neuronal-glial interactions as dynamic mediators linking central and peripheral physiology, and it led me toward neuroimmune mechanisms with clear translational potential.

Building on these insights, I want to study mainly the following.

My interests begin with the dynamic interactions among astrocyte, microglia, neurons, and other neural components such as oligodendrocytes and myelin, exploring how their changing states drive neuroinflammation, neuronal dysfunction, and disease progression.

They extend into age-associated epigenetic remodeling in neural cells, focusing on how glial reactivity and glia–neuron interactions shift under aging-related cues and identify key factors that may explain disease heterogeneity across neurological disorders.

My Research Questions (Click here!)

From Molecular Design to Process Efficiency: Enhancing Recombinant Protein Production

(Jun. 2022 - Feb. 2023)

As an undergraduate research assistant, I worked on developing a recombinant protein expression system to improve production efficiency of human EGF (hEGF). I designed gene constructs that fused a Bacillus subtilis–derived signal peptide with the E. coli–derived Trigger Factor (TF) and conducted expression and secretion assays. Through this work, I gained hands-on experience in enhancing the solubility and extracellular secretion of recombinant proteins. These results laid the groundwork for subsequent efforts and were later incorporated into a national R&D project launched in 2025: “Development of an Advanced Platform for Recombinant Biopharmaceutical Production Based on Marine Biological Nanomachinery.” These experiences convinced me that interdisciplinary research can be a key driver in solving complex challenges in the life sciences. At the same time, I recognized that addressing real health issues ultimately requires a fundamental systems-level understanding of the human organism.


During my internship, I worked on a project to discover new broad-spectrum antibiotics using marine microbial resources. I selected candidate strains from a marine microbial bank and performed large-scale screening of over 700 isolates to identify strains capable of inhibiting superbugs, including carbapenem, ESBL, and tetracycline resistance. I classified these strains through 16S rRNA-based identification, optimized growth conditions, and selected antimicrobial-producing strains. I then produced extracts from these cultures and evaluated their efficacy through paper disk diffusion assays. This process allowed us to secure multiple marine microbial strains with strong antimicrobial activity.

It was a hands-on experience that helped me build a solid foundation in microbial screening, antibiotic efficacy testing, and translational research combating antibiotic resistance through marine-derived therapeutics.

I led a field-to-lab project investigating whether tropical disease–carrying mosquitoes were entering Jeju Island as the climate warmed. Using BG-Sentinel traps at five sites in Seogwipo, we collected and morphologically identified specimens under a stereomicroscope, confirming Aedes albopictus as the dominant species. I extracted nucleic acids, amplified target regions by PCR, and verified bands via agarose gel electrophoresis before sequencing. BLAST and phylogenetic analysis revealed a 99% sequence match between Jeju and Vietnamese A. albopictus, strongly suggesting influx from tropical regions. Seasonal analysis also showed mosquito activity extending into winter months, indicating shifts in vector ecology linked to warming. This work demonstrated how climate change can reshape disease risk landscapes, integrating ecological survey, molecular diagnostics, and phylogenetics to assess dengue vector introduction and persistence on the island.

On Jeju’s shores, I collected seawater, seaweed, sand, and tide-pool samples and cultured microbes on Marine agar/broth. I set two fish pathogens as targets—Photobacterium damselae subsp. piscicida and Edwardsiella tarda. Using a patch-plate “clear-zone” assay, I screened >700 colonies and found six isolates with reproducible activity; two produced strong inhibition against both pathogens. I extracted genomic DNA, amplified 16S rRNA (~1.5 kb) by PCR, confirmed bands by agarose gel electrophoresis, and sent amplicons for Sanger sequencing. Species calls via EZBioCloud identified active strains as Vibrio alginolyticus and several Pseudoalteromonas spp. (piscicida, luteoviolacea, rubra, peptidolytica, elyakovii). The work suggested that Jeju coastal microbiota harbor antibacterial producers relevant to aquaculture, and it provided me with end-to-end experience in sampling, microbiology, molecular identification, and interpreting phylogenetic results for practical use.

Development of Marine-Derived Broad-Spectrum Antibiotics in response to the Superbugs Pandemic

(Aug. 2020 - Sep. 2022)


Study on the Introduction of Tropical Infectious Disease Vector Mosquitoes to Jeju Island

(Jul. 2017 - Dec. 2017)


Taxonomic Analysis of Marine Microorganisms Producing Antimicrobial Compounds

(Jun. 2017 - Nov. 2017)